最新,武汉15个区便民核酸采样点公布

[复制链接]

最新.jpg


为方便市民就近进行核酸采样

满足“应检尽检”“愿检尽检”

核酸检测需求

我市对原有采样点

进行了优化调整

现将全市15个区

1330个便民核酸采样点

公示如下:

(建议收藏)



江岸区


居民朋友们:

为进一步方便各位居民核酸采样,更好地提供服务,现将我区核酸采样安排调整如下:

一是上午开展小区核酸采样,时间6:00-10:00,点位由各街道依据服务人口和服务半径均衡分布安排,确保区域居民就近就便到达采样点;

二是下午开展便民核酸采样,时间14:00-20:00,便民核酸采样点位详见列表(非辖区居民在便民点检测核酸结果上传存在延迟,敬请谅解)。

本安排自2022年12月4日下午起施行,根据实际情况,如有调整另行通知。

江岸区新冠肺炎疫情防控指挥部
2022年12月4日




180422g0y807si8orrf800.png



江汉区



为进一步方便各位居民核酸采样,更好地提供服务,现将我区核酸采样安排调整如下:

上午开展核酸采样,时间7:00-12:00,点位由各街道依据服务人口和服务半径均衡分布安排,确保区域居民就近就便到达采样点;

下午开展便民核酸采样,时间14:00-17:00,便民核酸点位详见列表。

监督电话:13396099182;65669587。本安排自2022年12月5日起施行,根据实际情况,适时调整并公告。

江汉区新冠肺炎疫情防控指挥部
2022年12月4日 



180422w2oamhoeabmuhmom.png



硚口区


居民朋友们:


为进一步方便有需求的居民核酸采样,我区在各街道设立便民核酸采样服务点(详细名单附后),采样服务时间:上午8:00-11:00,下午14:00-18:00。


本安排自2022年12月5日起施行,若有调整将另行通知。


硚口区新冠肺炎疫情防控指挥部

2022年12月5日




180422nu1arax91abum1pz.png



汉阳区


居民朋友们:


为进一步方便有需求的居民核酸采样,我区在各街道设立便民核酸采样服务点(详细名单附后),采样服务时间:上午8:30-11:30,下午14:00—17:00。


本安排自2022年12月5日起施行,根据实际情况,如有调整另行通知。


汉阳区新冠疫情防控指挥部

2022年12月4日




180422dciwqg12hgqws2hq.png



武昌区


为方便居民核酸采样,现将武昌区核酸采样便民点安排调整如下,便民核酸点位及时间详见列表(居民在便民点检测核酸结果上传时间不一,敬请谅解)。本安排自2022年12月5日起施行。根据实际情况,如有调整另行通知。




180422ajyr96gago3gjgan.png



青山区


为方便居民核酸采样,现将青山区核酸采样便民点安排调整如下,便民核酸点位及时间详见列表(居民在便民点检测核酸结果上传时间不一,敬请谅解)。本安排自2022年12月5日起施行。根据实际情况,如有调整另行通知。




180422xg0u7i676zb69n8y.png



洪山区


居民朋友们:

为进一步方便各位居民核酸采样,更好地提供服务,现将我区核酸便民点采样安排调整如下:

一、便民核酸检采样点设置见下表:(详细名单附后)

二、便民核酸采样时间:(详细名单附后)

三、本安排自2022年12月5日起施行,根据实际情况,如有调整另行通知。

洪山区新冠肺炎疫情防控指挥
2022年12月5日




180422yttdt9y8xxxvxxy6.png




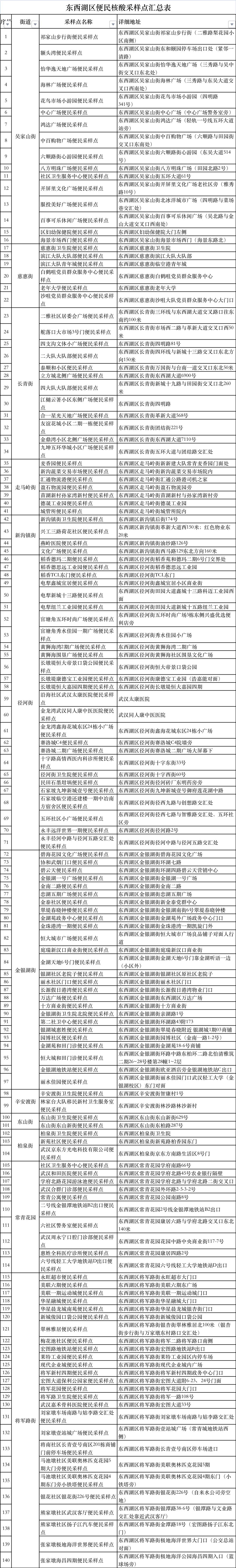
东西湖区


为方便居民核酸采样,现将东西湖区核酸采样便民点安排调整如下,便民核酸点位及时间详见列表(非辖区居民在便民点检测核酸结果上传存在延迟,敬请谅解)。本安排自2022年12月5日起施行。根据实际情况,如有调整另行通知。


180422issk53js2xl27ykx.png

经开区


居民朋友们:

为进一步方便各位居民核酸采样,更好地提供服务,现将我区核酸便民采样点安排调整如下:

一是上午开展社区和园区核酸采样,时间7:00-12:00,点位由各分指挥部依据服务人口和服务半径均衡分布安排,确保区域居民和园区企业职工就近就便到达采样点;

二是下午开展便民核酸采样,时间12:00-17:00,便民核酸采样点位详见列表。

三是各街道均设了24小时便民核酸采样点,方便居民和外出(来)人员的紧急核酸采样

本安排自2022年12月5日下午起施行,根据实际情况,如有调整另行通知。

武汉经开区新冠肺炎疫情防控指挥部
2022年12月5日




180423uczc4f5jh4yi64kc.png



蔡甸区


为方便居民核酸采样,现将蔡甸区便民核酸采样点位安排调整如下,便民核酸点位及时间详见列表(非辖区居民在便民点检测核酸结果上传存在延迟,敬请谅解)。本安排自2022年12月5日起施行。根据实际情况,如有调整另行通知。


180423hs11njz9nme2seej.png

江夏区


为方便居民核酸采样,现将江夏区便民核酸采样点位安排调整如下,便民核酸采样点位及时间详见列表(非辖区居民在便民点检测核酸结果上传存在延迟,敬请谅解)。本安排自2022年12月5日起施行。根据实际情况,如有调整另行通知。



180423fh7yazpa67vwp7yi.png



黄陂区


居民朋友们:

为进一步方便各位居民核酸采样,更好地提供服务,现将我区核酸便民核酸采样点位安排调整如下:

一是全区各街乡(管委会)1210个便民点位继续开展核酸采样,具体点位和服务时间由各街道依据服务人口和服务半径均衡分布安排,确保区域居民就近就便到达采样点;

二是全区设置165个便民核酸采样点,服务时间上午7点-11点,下午14点-18点(具体可由各街道根据检测人员情况适时调整)满足居民核酸采样需求,便民核酸采样点位详见列表。

三是居民在便民点工作时间外如有需要可到各街乡卫生院进行核酸采样。

黄陂区新冠疫情防控指挥部
                       2022年12月5日



180423yscc7o807sjjw4j6.png



新洲区


居民朋友们:

为进一步方便新洲区居民核酸采样,更好地提供服务,现将我区核酸采样点位安排通告如下:

一、点位由各街镇依据服务人口和服务半径均衡分布安排(详见列表),确保区域居民就近就便到达采样点。

二、采样服务时间:
上午8:30—11:00;
下午14:00—17:00。

三、请居民朋友分时错峰参加采样,采样时全程佩戴口罩,与他人保持1米距离,不交谈、不聚集,即采即走。

咨询电话:86930516。

本安排自2022年12月5日起施行,如有调整另行通知。

新洲区新冠肺炎疫情防控指挥部
2022年12月5日



180423ojm349m4hobrprog.png



东湖高新区


居民朋友们:

为进一步方便东湖高新区居民核酸采样,12月5日起,每天上午8:00至下午16:00(中午休息时间除外),东湖高新区以下点位(详见列表)可进行不收费核酸检测。居民朋友可根据实际情况安排时间,就近错峰前往,避免聚集。(如有调整将另行通知)




180423kezwv7vc79dwlcpp.png



东湖风景区


居民朋友们:

为进一步方便各位居民核酸采样,更好地提供服务,现将我区便民核酸采样点安排调整如下:

下午开展便民核酸采样,时间14:00-20:00(部分点位时间为14:00-17:00),便民核酸采样点位详见列表。

本安排自2022年12月5日下午起施行,根据实际情况,如有调整另行通知。

武汉市东湖生态旅游风景区新冠肺炎疫情防控指挥部
2022年12月5日


180423ggbbygntr18gjtvb.png

相关便民采样点位

将根据疫情防控政策实时调整



源:武汉市新冠肺炎疫情防控指挥部 武汉发布

制作:邓柳 | 编辑:方丹 熊霞 | 责编:方军

出品:蔡甸区融媒体中心


您有新闻线索,请联系我们:

新闻热线:027-84942678

投稿邮箱:2187431778@qq.com


回复

使用道具 举报

您需要登录后才可以回帖 登录 | 立即注册

本版积分规则

官方微博
智慧蔡甸
模板大全
智慧蔡甸
意见
反馈