无需扎堆!蔡甸这些地方均可办理居民身份证

[复制链接]

提醒.jpg


暑期来临

随着在校学生的陆续放假和

铁路新规实施

近日

武汉市居民身份证

受理量持续上升

不少家长选择为孩子办理身份证

外出旅游、探亲


目前

蔡甸区

以下点位

可办理居民身份证

市民可选择

就近、错峰办理

 

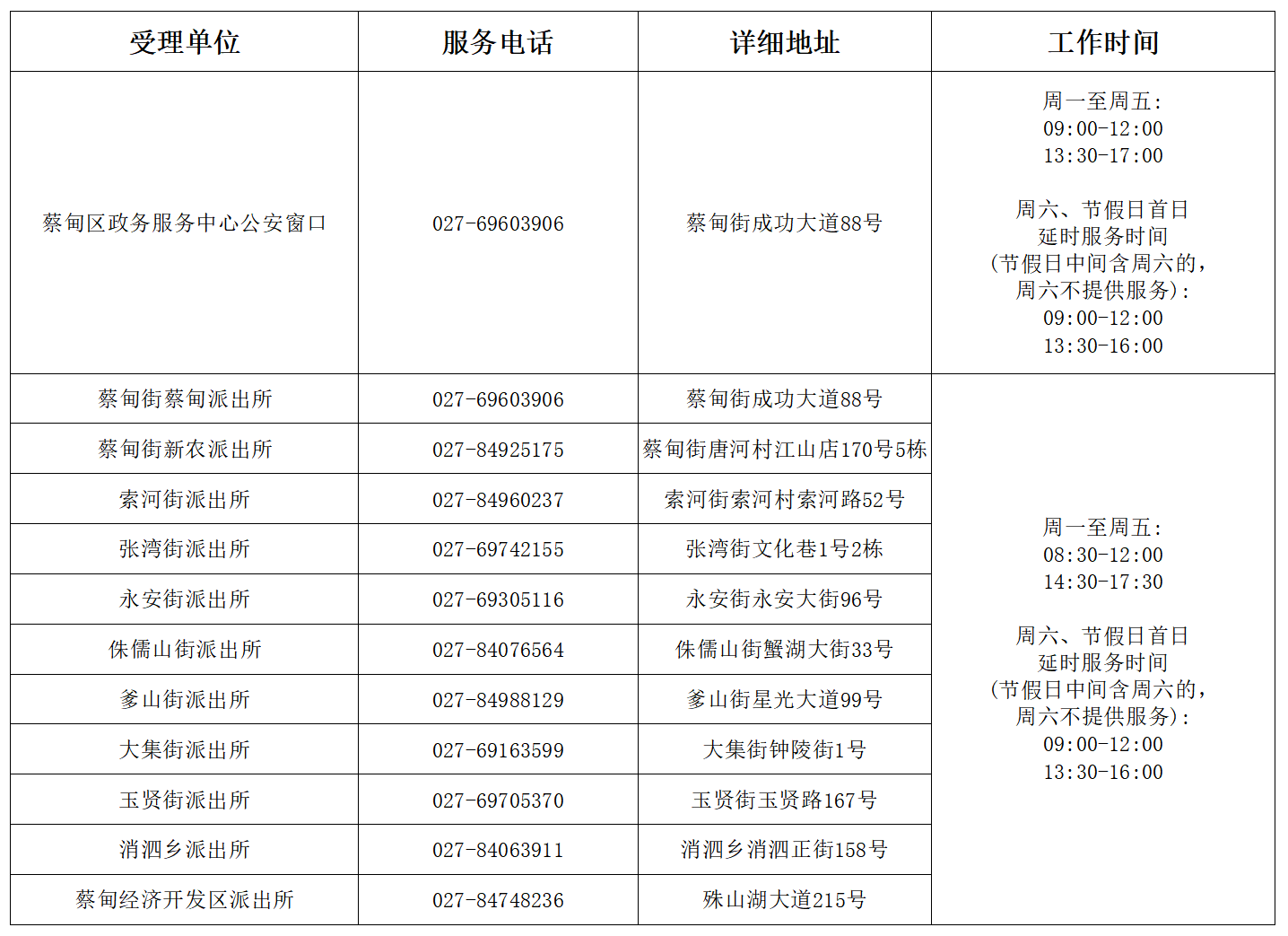
蔡甸区居民身份证受理点

113359evddpf7deyyg8fsu.png

点击查看大图


武汉市公安局治安管理局

特别提示

武汉市户籍人员。首次办证,应在户口所在地身份证办理点办理;补领、换领身份证,可在武汉市任一身份证办理点办理(领证时间:10个工作日)。


湖北省内武汉市外户籍人员。首次办证,应在户口所在地身份证办理点办理;补领、换领身份证,可在武汉市任一身份证办理点办理(领证时间:20个工作日)。


湖北省外户籍人员首次办证,换领、补领身份证,可在武汉市任一身份证办理点办理(青海省全部地区,北京、辽宁、新疆部分地区首次办证除外)(领证时间:20个工作日)。


民警提醒,每天上午10点、下午4点是办证人数相对较多时段,建议市民朋友根据办证点点位分布选择就近、错峰办理。



:湖北发布

制作:方筱玥 | 编辑:方丹 熊霞 | 责编:方军

出品:蔡甸区融媒体中心


您有新闻线索,请联系我们:

新闻热线:027-84942678

投稿邮箱:2187431778@qq.com


回复

使用道具 举报

您需要登录后才可以回帖 登录 | 立即注册

本版积分规则

官方微博
智慧蔡甸
模板大全
智慧蔡甸
意见
反馈